欢迎访问内蒙古自治区武川县人民检察院 本网站已支持IPv6网络
院情介绍
领导简介
机构职能
网上举报
网上申诉
检察长信箱
律师预约平台
法律咨询
代表委员联络平台
“武川检察”微博
“武川检察”微博
“武川检察”微信公众号
“武川检察”微信公众号
当前位置:首页>>本院动态
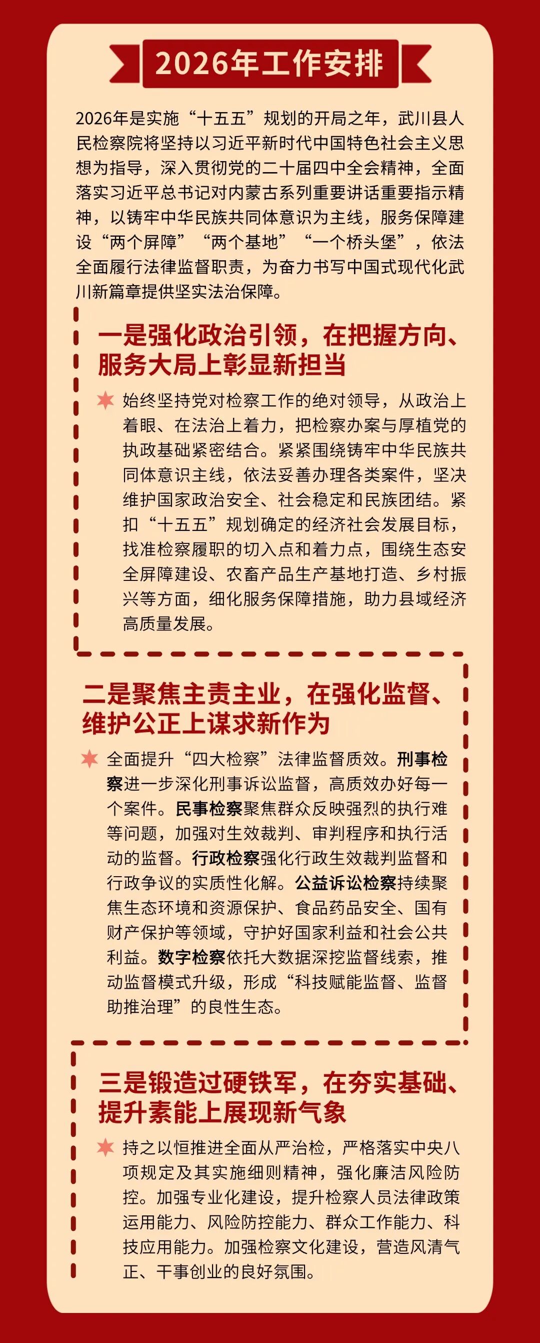
【聚焦两会】一图“检”阅武川县人民检察院2025年工作报告
时间:2026-02-02  作者:  新闻来源:  【字号: | |


素材来源:政治部
编辑:王雪莹
审核:贾俣乐


 
版权所有:内蒙古自治区呼和浩特市武川县人民检察院
地址:内蒙古自治区呼和浩特市武川县可镇健康西街 邮政编码:011700
技术支持:正义网 京ICP备10217144号-1
本网网页设计、图标、内容未经协议授权禁止转载、摘编或建立镜像,禁止作为任何商业用途的使用。